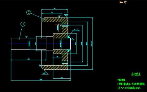
首先,让我们来看一张简单的左堵头结合件图纸(如图1),这张图纸上的左堵头结合件是由两个零件焊接而成的,一部分是喂入辊轴(1),第二部分是堵头(2)。那么,这样一个零件如何用浩辰CAD机械软件绘制呢?下面请看我们的CAD教程。

图1
要绘制此零件,我们需要先绘制出轴的大概轮廓:通过浩辰CAD机械2011当中的【轴设计】功能,我们输入每段的段长和每段的直径就可以直接生成轴的大概模型,然后再经过每段轴的轴类型选择和参数的输入就可以生成一个轴,简单快捷(如图2)。

图2
接着我们来绘制堵头,堵头的绘制方法很简单,这里我们就不作详细介绍了。
其中,绘制零件的中心线可以用浩辰CAD机械2011软件中的【中心线】功能快速绘制,中心线的出头长度和位置都是可以设置的,倒角也可以用浩辰CAD机械2011软件中的【构造工具】实现(如图3)。

图3
以上两部分绘制完之后,我们需要做的就是将两部分组装到一块,然后把应该剪切掉的线剪掉,这样就可以了。
最后,我们还要进行标注:浩辰CAD机械2011软件中的【智能标注】功能可以快速标注线性、对齐、圆弧、角度等标注;【文字标注】功能可以实现文字的快速标注。在标注完之后,我们还可以用【超级编辑】功能对这些标注进行的集中的修改,像标注加Φ、前缀、后缀等这样的问题就不必我们人工添加了(如图4)。

图4
浩辰CAD机械2011软件同时提供了符号标注的内容,比如粗糙度和焊接符号等。同样,使用软件的【文字处理】功能可以迅速生成技术要求(如图5)。

图5
模型绘制完毕后,就可以添加图框了:浩辰CAD机械2011软件的【图纸设置】功能可以支持用户进行图纸的设置,比如标题栏、附加栏等的编辑(如图6)。

图6
通过序号明细表功能,我们可以标注序号、选择序号的样式,然后生成明细表并对明细表进行处理,方便进一步的操作(如图7)。

图7
在本篇CAD教程中,大家可以看出,我们使用了大量的快捷功能,这让我们大幅提高了绘制图纸的效率与图纸的标准化程度。
1;所有标注为智造资料网zl.fbzzw.cn的内容均为本站所有,版权均属本站所有,若您需要引用、转载,必须注明来源及原文链接即可,如涉及大面积转载,请来信告知,获取《授权协议》。
2;本网站图片,文字之类版权申明,因为网站可以由注册用户自行上传图片或文字,本网站无法鉴别所上传图片或文字的知识版权,如果侵犯,请及时通知我们,本网站将在第一时间及时删除,相关侵权责任均由相应上传用户自行承担。
[complaint:内容投诉]
智造资料网打造智能制造3D图纸下载,在线视频,软件下载,在线问答综合平台 » 浩辰CAD2011机械_(25)左堵头结合件设计(图文教程)

