浩辰CAD2011机械_(14)带轮零件图绘制(图文教程)

在机械CAD设计中,我们经常会碰到带轮零件图的绘制需求。相对于其它类型的机械零件来说,带轮零件往往包含较多的对称构造。那么,如何根据这种特性快速进行带轮零件的绘制呢?下面请看我们给大家带来的CAD教程(使用的绘制工具为浩辰CAD机械2011.

1、使用浩辰CAD机械软件【辅助工具】中的【图层变换】工具能够对绘制出来的图形进行快速的图层变换,方便设计师在绘图过程中对图形图层的改变,也可以自己对图层进行设定,并可使用相应的快捷键来变换图层(如图1)。

浩辰CAD2011机械_(14)带轮零件图绘制(图文教程),浩辰CAD2011机械_(14)带轮零件图绘制,绘制,零件,CAD2011,第1张

1

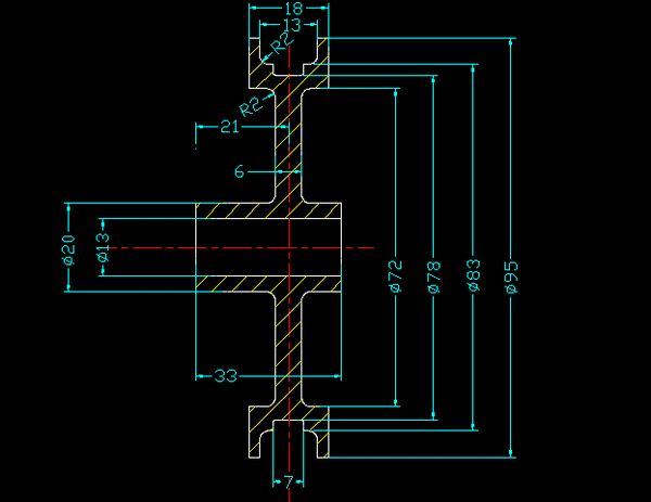
2、借助浩辰CAD机械【绘图工具】--【对称画线】功能,我们只要选择一条对称线,软件在绘制对称线一侧图形时就会同时在另一侧生成所绘制的图形(如图2

浩辰CAD2011机械_(14)带轮零件图绘制(图文教程),浩辰CAD2011机械_(14)带轮零件图绘制,绘制,零件,CAD2011,第2张
2

3、浩辰CAD机械软件【尺寸标注】--【智能标注】功能能够为设计师提供更加快捷方便的标注功能,方便设计师选择多种标注样式(如图3)。

浩辰CAD2011机械_(14)带轮零件图绘制(图文教程),浩辰CAD2011机械_(14)带轮零件图绘制,绘制,零件,CAD2011,第3张
3

4、浩辰CAD机械软件的【国标倒角】功提供了六种倒角的方式,能够为设计师对图形进行倒角提供更加快捷方便的功能(如图4)。

浩辰CAD2011机械_(14)带轮零件图绘制(图文教程),浩辰CAD2011机械_(14)带轮零件图绘制,绘制,零件,CAD2011,第4张
4

5、最后,通过浩辰CAD机械软件的图案填充功能,我们可以选择要填充的图形区域、对象、类型、图案、样例对图形进行填充。软件提供多种图案填充样式,比例也可自由调整,方便设计师使用(如图5)。

浩辰CAD2011机械_(14)带轮零件图绘制(图文教程),浩辰CAD2011机械_(14)带轮零件图绘制,绘制,零件,CAD2011,第5张

5

由于浩辰CAD机械软件提供了便捷的对称画线工具,因此我们在完成此类图形的绘制的过程中相当轻松,有兴趣的读者也可以根据自己的实际需求进行带轮零件图的绘制。

免责声明:
1;所有标注为智造资料网zl.fbzzw.cn的内容均为本站所有,版权均属本站所有,若您需要引用、转载,必须注明来源及原文链接即可,如涉及大面积转载,请来信告知,获取《授权协议》。
2;本网站图片,文字之类版权申明,因为网站可以由注册用户自行上传图片或文字,本网站无法鉴别所上传图片或文字的知识版权,如果侵犯,请及时通知我们,本网站将在第一时间及时删除,相关侵权责任均由相应上传用户自行承担。
[complaint:内容投诉]
智造资料网打造智能制造3D图纸下载,在线视频,软件下载,在线问答综合平台 » 浩辰CAD2011机械_(14)带轮零件图绘制(图文教程)