UGNX建立羽毛球模型(图文教程)

    主要运用的是镜像、约束的知识来绘制草图,再通过阵列曲线来得到实体的方法绘制的。

步骤如下:
1、插入圆柱体

UGNX建立羽毛球模型(图文教程),UGNX建立羽毛球模型,模型,教程,第1张

2、插入球

UGNX建立羽毛球模型(图文教程),UGNX建立羽毛球模型,模型,教程,第2张

3、替换多余的部分

     命令:同步建模-替换面

UGNX建立羽毛球模型(图文教程),UGNX建立羽毛球模型,模型,教程,第3张

4、挪动工作坐标系

    命令:WCS动态

UGNX建立羽毛球模型(图文教程),UGNX建立羽毛球模型,模型,教程,第4张

5、插入基准坐标系

    命令:基准CSVS

UGNX建立羽毛球模型(图文教程),UGNX建立羽毛球模型,模型,教程,第5张

6、插入圆锥

    命令:插入-设计特征-圆锥

UGNX建立羽毛球模型(图文教程),UGNX建立羽毛球模型,模型,教程,第6张

7、建立草图

UGNX建立羽毛球模型(图文教程),UGNX建立羽毛球模型,模型,教程,第7张

    通过镜像命令绘制另一半。

UGNX建立羽毛球模型(图文教程),UGNX建立羽毛球模型,模型,教程,第8张

8、拉伸

UGNX建立羽毛球模型(图文教程),UGNX建立羽毛球模型,模型,教程,第9张

9、插入替换面来修整接触部分

    命令:插入-同步建模-替换面

UGNX建立羽毛球模型(图文教程),UGNX建立羽毛球模型,模型,教程,第10张

UGNX建立羽毛球模型(图文教程),UGNX建立羽毛球模型,模型,教程,第11张

10、求和

UGNX建立羽毛球模型(图文教程),UGNX建立羽毛球模型,模型,教程,第12张

11、阵列面

UGNX建立羽毛球模型(图文教程),UGNX建立羽毛球模型,模型,教程,第13张

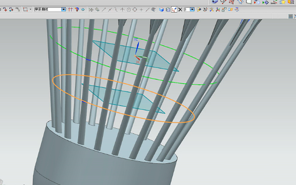
12、来自体的曲线求交,得到相交线

UGNX建立羽毛球模型(图文教程),UGNX建立羽毛球模型,模型,教程,第14张

13、用相同的方法在上面绘制一个交线

UGNX建立羽毛球模型(图文教程),UGNX建立羽毛球模型,模型,教程,第15张

14、利用管道绘制

UGNX建立羽毛球模型(图文教程),UGNX建立羽毛球模型,模型,教程,第16张

    这样一个羽毛球就做好了。

免责声明:
1;所有标注为智造资料网zl.fbzzw.cn的内容均为本站所有,版权均属本站所有,若您需要引用、转载,必须注明来源及原文链接即可,如涉及大面积转载,请来信告知,获取《授权协议》。
2;本网站图片,文字之类版权申明,因为网站可以由注册用户自行上传图片或文字,本网站无法鉴别所上传图片或文字的知识版权,如果侵犯,请及时通知我们,本网站将在第一时间及时删除,相关侵权责任均由相应上传用户自行承担。
[complaint:内容投诉]
智造资料网打造智能制造3D图纸下载,在线视频,软件下载,在线问答综合平台 » UGNX建立羽毛球模型(图文教程)