如何在UGNX中摆正产品零件模型

有时,我们拿到一个产品模型,按F8也是一个歪的视图,如图:

如何在UGNX中摆正产品零件模型,设计培训,产品,培训,电商,选择,第1张

那么该如何才能将产品摆正呢?其实很简单,我们只需要移动下就好了,按ctrl+t移动对象,选中模型,变化选项里面运动选择从csys到csys,

如何在UGNX中摆正产品零件模型,设计培训,产品,培训,电商,选择,第2张

指定起始随便选个底面

如何在UGNX中摆正产品零件模型,设计培训,产品,培训,电商,选择,第3张

指定目标csys选择倒数第三个“绝对csys”.

如何在UGNX中摆正产品零件模型,设计培训,产品,培训,电商,选择,第4张

完成,点击确定后,如果还是像这样还是有点歪,那么我们可以继续移动。

如何在UGNX中摆正产品零件模型,设计培训,产品,培训,电商,选择,第5张

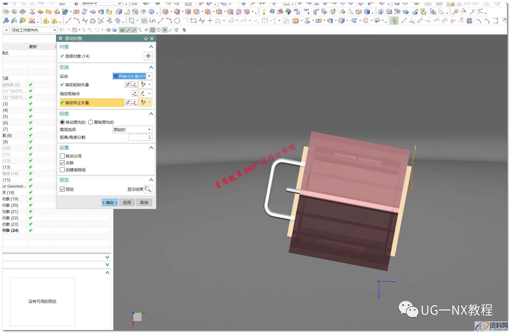
还是ctrl+t,选好模型,运动选项里选择“将轴与矢量对齐”,指定起始选择底面的一条线,指定终止起始选择工作坐标就好,

如何在UGNX中摆正产品零件模型,设计培训,产品,培训,电商,选择,第6张

如何在UGNX中摆正产品零件模型,设计培训,产品,培训,电商,选择,第7张

设置完成后,点击确定,然后你再按F8你会发现产品已经摆正啦!UG产品设计教学从0基础软件使用到初级三维建模再到高级复杂产品外观及结构设计,还有产品零件工程图,装配设计,仿真分析,逆向造型等,让你拥有成为一名真正的产品设计师必备的经验技巧。

如何在UGNX中摆正产品零件模型,设计培训,产品,培训,电商,选择,第8张

如果模型是个装配体的话,使用移动组件也能同样完成产品的摆正,摆正好产品,就能进行工程图制图出图了,你学会了吗?

智能未来,未来已来
东莞潇洒职业培训学校开设课程有:高升专、专升本学历提升、全日制中职学校学位、积分入户、数控编程培训、塑胶模具设计培训,压铸模具设计培训、冲压模具设计培训,精雕、ZBrush圆雕培训、Solidworks产品设计培训、pro/E产品设计培训、AutoformR7工艺分析培训,非标自动化设计、PLC编程、CNC电脑锣操机、文职培训、电商培训、平面设计等培训、电商培训,潇洒职业培训学校线下、线上等网络学习方式,随到随学,上班学习两不误,欢迎免费试学!
联系电话:13018639933(微信同号)QQ:1939314927
学校官网:www.dgxspx.com 智造人才网:www.58hr.net
学习地址:东莞市横沥镇新城工业区兴业路121号-潇洒职业培训学校

免责声明:
1;所有标注为智造资料网zl.fbzzw.cn的内容均为本站所有,版权均属本站所有,若您需要引用、转载,必须注明来源及原文链接即可,如涉及大面积转载,请来信告知,获取《授权协议》。
2;本网站图片,文字之类版权申明,因为网站可以由注册用户自行上传图片或文字,本网站无法鉴别所上传图片或文字的知识版权,如果侵犯,请及时通知我们,本网站将在第一时间及时删除,相关侵权责任均由相应上传用户自行承担。
[complaint:内容投诉]
智造资料网打造智能制造3D图纸下载,在线视频,软件下载,在线问答综合平台 » 如何在UGNX中摆正产品零件模型