焊接工装设计(图文教程)

内容简介:

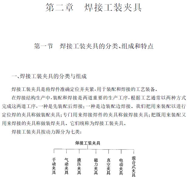
    机械加工、产品检验、装配和焊接等工艺过程中,使用着大量的工艺装备,简称工装(tooling),用以安装加工对象,使之占有正确的位置,以保证零件和产品的质量,并提高生产效率。

    大多数焊接工装是为某种焊接组合件的装配焊接工艺而专门设计的,属于非标准装置,往往需要各制造厂根据本厂的产品结构特点、生产条件和实际需要自行设计制造或者外协定做。焊接工装设计是生产准备工作的重要内容之一,也是焊接生产工艺设计的主要任务之一,对于汽车、摩托车和飞机等制造业,可以毫不夸张地说,没有焊接工装就没有产品。因此,焊接工艺人员应掌握有关工装设计的基础知识。通常在工艺设计时,提出所需要的工装类型、结构草图和简要说明(例如装配焊接顺序、焊接变形预防或减小措施、焊接速度和焊接电流回路等)。在此基础上由工装设计人员完成详细的结构和零件设计及全部图样。如果设计者对焊接工艺过程生疏,往往设计的工装夹具适用性较差,甚至不能满足生产要求。事实表明,为了使设计的工装适用性良好,通常由工艺工程师来主持设计或亲自参与设计。

焊接工装设计(图文教程),焊接工装设计,教程,设计,第1张

焊接工装设计

免责声明:
1;所有标注为智造资料网zl.fbzzw.cn的内容均为本站所有,版权均属本站所有,若您需要引用、转载,必须注明来源及原文链接即可,如涉及大面积转载,请来信告知,获取《授权协议》。
2;本网站图片,文字之类版权申明,因为网站可以由注册用户自行上传图片或文字,本网站无法鉴别所上传图片或文字的知识版权,如果侵犯,请及时通知我们,本网站将在第一时间及时删除,相关侵权责任均由相应上传用户自行承担。
[complaint:内容投诉]
智造资料网打造智能制造3D图纸下载,在线视频,软件下载,在线问答综合平台 » 焊接工装设计(图文教程)