UG模具设计教你在UG曲面上如何创建文字主要操作步骤如下:

主要操作步骤如下:

1、构建曲面。视频中是构建了一个球面

   命令:插入-设计特征

UG模具设计教你在UG曲面上如何创建文字主要操作步骤如下:,如何在UG曲面上创建文字,模具设计,面上,步骤,创建,第1张

2、在球面的外面建立如图的平面。视频中是利用拉伸直线来添加的平面。

   命令:空间直线-拉伸即可

UG模具设计教你在UG曲面上如何创建文字主要操作步骤如下:,如何在UG曲面上创建文字,模具设计,面上,步骤,创建,第2张

    得到如下图的平面:

UG模具设计教你在UG曲面上如何创建文字主要操作步骤如下:,如何在UG曲面上创建文字,模具设计,面上,步骤,创建,第3张

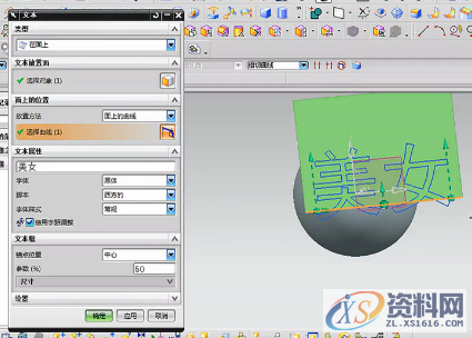
3、在平面上添加文字,得到如下图的零件:

   命令:文本-选择对象-选择曲线

UG模具设计教你在UG曲面上如何创建文字主要操作步骤如下:,如何在UG曲面上创建文字,模具设计,面上,步骤,创建,第4张

4、把文字投影到曲面上。命令-投影曲线

UG模具设计教你在UG曲面上如何创建文字主要操作步骤如下:,如何在UG曲面上创建文字,模具设计,面上,步骤,创建,第5张

    得到如下.零件

UG模具设计教你在UG曲面上如何创建文字主要操作步骤如下:,如何在UG曲面上创建文字,模具设计,面上,步骤,创建,第6张

5、将文字(曲线)在曲面上分割出来,然后抽取该面,最后加厚片体即可。

命令:分割面-选择即可

UG模具设计教你在UG曲面上如何创建文字主要操作步骤如下:,如何在UG曲面上创建文字,模具设计,面上,步骤,创建,第7张

    命令:抽取-片体加厚-如图

UG模具设计教你在UG曲面上如何创建文字主要操作步骤如下:,如何在UG曲面上创建文字,模具设计,面上,步骤,创建,第8张

6、这样就完成了,在曲面上添加的文字就弄好了。

UG模具设计教你在UG曲面上如何创建文字主要操作步骤如下:,如何在UG曲面上创建文字,模具设计,面上,步骤,创建,第9张

N95口罩耳带机、N95切片加内置鼻梁一体机、N95口罩机整套现货,预订电话:13018639977

CNC数控编程培训、塑胶模具设计培训,冲压模具设计培训,精雕、ZBrush圆雕培训、Solidworks产品设计培训、pro/E产品设计培训,潇洒职业培训学校线下、线上网络学习方式,随到随学,上班学习两不误,欢迎免费试学!

联系电话:13018639977(微信同号)QQ:2033825601

学习地址:东莞市横沥镇新城工业区兴业路121号-潇洒职业培训学校

免责声明:
1;所有标注为智造资料网zl.fbzzw.cn的内容均为本站所有,版权均属本站所有,若您需要引用、转载,必须注明来源及原文链接即可,如涉及大面积转载,请来信告知,获取《授权协议》。
2;本网站图片,文字之类版权申明,因为网站可以由注册用户自行上传图片或文字,本网站无法鉴别所上传图片或文字的知识版权,如果侵犯,请及时通知我们,本网站将在第一时间及时删除,相关侵权责任均由相应上传用户自行承担。
[complaint:内容投诉]
智造资料网打造智能制造3D图纸下载,在线视频,软件下载,在线问答综合平台 » UG模具设计教你在UG曲面上如何创建文字主要操作步骤如下: