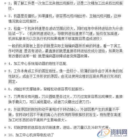
零件出现振纹,估计干机加的每个人都会遇见,这种情况在工厂可谓是见怪不怪。
之前遇到过一种情况,排刀机精车杆径表面有条纹,转数二千,进给0.08也是这样,留余量0.3、0.6、0.8都试过,一样的。
相信做精车时会经常碰到,车好看不出,用细砂纸或者油石轻轻打磨一下,就看到了。特别是精度高要求后需要电镀,这时候就会特别明显,这样的话就很容易形成废品。


由于工件产生振纹的因素太多了,大家可以先从这些方面入手排查,而且要根据自己的工厂情况,具体问题具体分析。
首先判断是否出现“振纹”,一般规则是:出现横纹,对于图中看上去是间距比较大的螺旋纹路。

海量N95口罩机、自动化结构设计、UG汽车模具设计、2D、3D五金汽车模具设计、UG塑胶模具设计、PROE产品设计、CNC编程、CNC电脑锣操作、精雕浮雕、PRESSCAD软件应用、UG软件应用、UG数控编程、Mastercam数控编程、Powermill数控编程、SOLIDWORKS软件、SOLIDWORKS培训、ZBRUSH雕刻,ZBRUSH雕刻3D建模、UG模具设计、模流分析moldfolw、五轴编程培训、AutoformR7等图档、软件资料免费下载网址:https://zl.xs1616.com/?fromuid=2
免费教学视频网址:https://www.xs1616.com/
李老师电话:13018639977(微信同号)QQ:2033825601
其实减少振纹的出现要从源头避免,尽量在切削工件时避免振动。不想从事底层工作,想摆脱现状,想学习UG编程,可以找点冠教育的老师学习CNC数控技术,反之,当出现振纹的时候可以从这些方面考虑:
切削振动的原因
刀具在切削工件时发生振动需要有下面三个条件同时存在:

切削振动的三个分类

解决办法

1、降低切削力
使用锋利的刀片

非涂层刀片通常比涂层刀片要锋利即便是涂层刀片,物理涂层(PVD)比化学涂层(CVD或MTCVD)的刃口更锋利。

2、应对系统刚性差
细长杆的铣刀,圆刀片铣刀最有利于消振

铣刀与镗刀相反,主偏角越接近90°径向切削力越大,刀杆振动越大。
细长杆立铣刀铣削深型腔时,采用插铣。

薄壁工件的铣削用90度主偏角的刀具

铣削力的方向与工件的夹持力方向一致

3、提高刀具系统的刚性
提高刀杆的静态刚性

改善刀杆的夹持方法
4、减振方法
提高刀具的动态刚性1;所有标注为智造资料网zl.fbzzw.cn的内容均为本站所有,版权均属本站所有,若您需要引用、转载,必须注明来源及原文链接即可,如涉及大面积转载,请来信告知,获取《授权协议》。
2;本网站图片,文字之类版权申明,因为网站可以由注册用户自行上传图片或文字,本网站无法鉴别所上传图片或文字的知识版权,如果侵犯,请及时通知我们,本网站将在第一时间及时删除,相关侵权责任均由相应上传用户自行承担。
[complaint:内容投诉]
智造资料网打造智能制造3D图纸下载,在线视频,软件下载,在线问答综合平台 » CNC加工的零件出现振纹怎么处理

