车门内板是汽车覆盖件的一类,其形状复杂,成形难度大,从结构形状、尺寸和冲压成形要求等方面进行分析,汽车覆盖件的主要特点如下。(1)成形中尽可能一次拉深成形全部空间曲面形状及曲面上的棱线、筋条和凸台,二次拉深的变形无法控制,即使能用二次拉深成形,其交接处会残存不连续的表面,覆盖件表面质量也得不到保证,易形成冲击线、弯曲痕迹线,影响喷漆后的表面质量,这是汽车覆盖件不允许的。 (2)汽车覆盖件成形过程中的毛坯变形不是简单的拉深变形,而是拉深和胀形同时存在的复合成形。对于车门内板类的复杂覆盖件,其拉深需要足够大的拉深力与压料力。压边圈对毛坯的作用不仅是使板料在压边圈直接的作用下不起皱,更重要的是压边力能使毛坯贴靠凸模表面成形。 (3)利用拉深筋的合理布置,改善毛坯在压边圈下的流动条件,使各段金属流动趋于均匀,才能有效地防止起皱和拉裂。 车门内板成形性分析 1 图1 车门内板
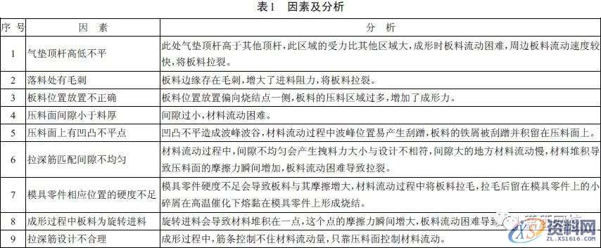
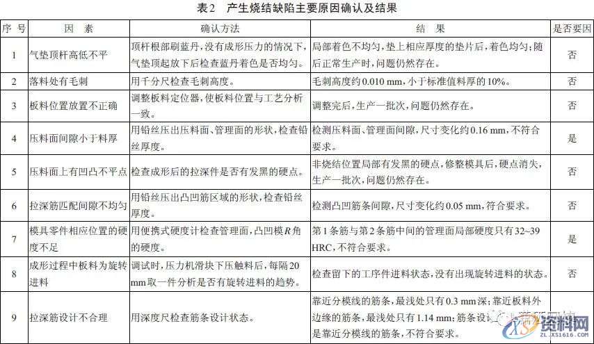
图1所示为常见的汽车车门内板,材料为BUSD-FD-D,料厚为0.7mm;外形尺寸为1238.8mm×1105.2mm×210.6mm,该车门内板具有以下特点。 (1)拉深深度最大需210.6mm才能达到门板厚度。 (2)带整圈窗框,且窗框最窄处尺寸约11.37mm。 (3)两座车型,前门带后轮罩。 (4)开门把手与窗框同高。从上述特点分析,该车门具有深度深、截面变化大、宽度过窄等成形困难的因素,易出现缩颈、开裂、材料流动不均匀等现象。 烧结现象描述 2 烧结指一种或多种固体粉末成形时加热到一定温度后开始收缩致密化,在低于熔点的温度下形成致密、坚硬的整体。该车门内板在自动化生产线上生产,生产线速度达12SPM(SPM:冲次/min),当发现成形的制件因烧结而起皱时(见图2椭圆处),停止生产,从烧结处(见图3椭圆处)检查,已经堆积了8~9片拉裂的残余废料(见图4)。从废料的状态分析,最先是一个小点烧结在压料面上,此处压料面间隙变大,成形第2件时,板料加上之前刮蹭留下铁屑,厚度大于一倍料厚,相同压力下,此处压得更紧,受力更大,增加了拉裂产生的机率,随后几件板料逐渐增加,此处堆积的废料越来越多,其他区域起皱也越来越严重。 原因分析 3 从机床、板料、模具状态、成形过程、工艺缺陷等分析,上述问题产生的因素主要有:①气垫顶杆高低不平;②落料处有毛刺;③板料位置放置不正确;④压料面间隙小于一倍料厚;⑤压料面上有凹凸不平点;⑥拉深筋匹配间隙不均匀;⑦模具零件相应位置的硬度不足;⑧成形过程中,板料为旋转进料;⑨拉深筋设计不合理。分析上述9个因素,各因素对成形制件的影响过程分析如表1所示。 根据表1因素分析的结果,确认产生烧结问题的主要原因如表2所示。 从表2分析结果可知,压料面间隙小于料厚、模具零件相应位置的硬度不足、拉深筋设计不合理为板料产生烧结缺陷的3个主要因素,要解决烧结的缺陷,保证生产的稳定性,必须针对这3个主要因素制定相关措施。 解决方法 4 针对上述3个主要因素,分析产生的原因并制定相应的措施以解决问题并稳定生产。
图5 压料面间隙
数据分析:用铅丝压出有质量问题的4个位置的压料面形状,通过测量铅丝厚度得出压料面间隙,如图5所示,测量数据如表3所示。数据分析表明压料面间隙尺寸变化约0.16mm,为料厚的23%,超出料厚t的10%的要求,不符合要求。解决方法:①调整平衡块高度,保证所有平衡块高度一致;②研合间隙小的压料面与管理面,保证间隙变化尺寸不超过料厚t的10%。 通过上述2个方法将模具零件型面的间隙做到基本一致,为模具成形制件过程的稳定性提供保障。
图6 局部硬度
用硬度计检查压边圈与凹模相应位置的硬度,硬度检测数据如图6所示。图6所示区域的硬度要求52~55HRC,实际只有32~39HRC,硬度不足。解决方法:重新淬火,完成后重新研合淬火区域,保证模具零件成形制件过程中不因硬度不足产生拉伤,材料堆积在一起产生烧结。
用深度尺检测产生烧结位置的拉深筋深度,如图7所示。拉深筋深度只有0.43~1.34mm,浅的筋条在成形过程中,压料面比筋条控制材料流动的成形力大,使摩擦力增大,在压料面型面变化点的位置产生拉毛,拉毛后板料易形成烧结。解决方法:将筋条设计浅且产生烧结位置的凹凸筋条依据实际材料流入量的情况,加深至1.5mm,通过筋条而非压料面控制成形过程中材料的均衡流动,解决烧结的问题。 图8 筋条位置起皱
利用AutoForm对零件成形进行分析,以确定上述问题的产生原因,从分析结果看,从拉深开始到成形结束,烧结位置的压料面、筋条、管理面都存在多料、起皱的状态,如图8所示。从设置参数看,筋条设计较浅时所有成形力作用于压料面上,因而主要依靠压料面控制材料流动而非筋条,故筋条在成形过程中起不到控制材料流动的作用。 在压力作用下,压料面的摩擦力增大,生产几十件后,模具零件表面温度上升,模具零件之间的间隙缩小,摩擦力更大,在压料面型面变化点的位置开始产生拉毛,拉毛后留在模具零件上的小碎屑在高温催化下熔黏在模具零件上形成烧结,连续生产时逐一叠加,最终加剧产生烧结的缺陷。


图2 烧结后起皱的制件

图3 制件烧结处

图4 烧结拉裂的残余废料


01
压料面间隙小于料厚

02
模具零件相应位置的硬度不足

03
拉深筋设计不合理

(a)压边圈

(b)凹模
图7 压边圈与凹模的拉深筋深度


图9 优化后筋条状态

图10 优化后制件
优化产生烧结位置的拉深筋参数,将筋条深度增加至1.5mm,使筋条在成形过程中起主要控制材料流入的作用,压料面起辅助控制材料流入作用,实践证明优化后不再出现烧结现象,成形后结果如图9所示,通过进一步调试优化后,最终成形的制件如图10所示。
CNC数控编程培训、塑胶模具设计培训,冲压模具设计培训,精雕、ZBrush圆雕培训、Solidworks产品设计培训、pro/E产品设计培训,潇洒职业培训学校线下、线上网络学习方式,随到随学,上班学习两不误,欢迎免费试学!
联系电话:13018639977(微信同号)QQ:2033825601
学习地址:东莞市横沥镇新城工业区兴业路121号-潇洒职业培训学校
免责声明:
1;所有标注为智造资料网zl.fbzzw.cn的内容均为本站所有,版权均属本站所有,若您需要引用、转载,必须注明来源及原文链接即可,如涉及大面积转载,请来信告知,获取《授权协议》。
2;本网站图片,文字之类版权申明,因为网站可以由注册用户自行上传图片或文字,本网站无法鉴别所上传图片或文字的知识版权,如果侵犯,请及时通知我们,本网站将在第一时间及时删除,相关侵权责任均由相应上传用户自行承担。
[complaint:内容投诉]
智造资料网打造智能制造3D图纸下载,在线视频,软件下载,在线问答综合平台 » 汽车车门内板拉深烧结的解决方法
1;所有标注为智造资料网zl.fbzzw.cn的内容均为本站所有,版权均属本站所有,若您需要引用、转载,必须注明来源及原文链接即可,如涉及大面积转载,请来信告知,获取《授权协议》。
2;本网站图片,文字之类版权申明,因为网站可以由注册用户自行上传图片或文字,本网站无法鉴别所上传图片或文字的知识版权,如果侵犯,请及时通知我们,本网站将在第一时间及时删除,相关侵权责任均由相应上传用户自行承担。
[complaint:内容投诉]
智造资料网打造智能制造3D图纸下载,在线视频,软件下载,在线问答综合平台 » 汽车车门内板拉深烧结的解决方法

