钣金模块功能是工程师在做造型设计中会使用到的,而三维CAD软件提供的全凸缘、局部凸缘、凹陷、百叶窗等钣金功能,虽可以满足基本制图需求,但是无法快速绘制出异形凸缘等特殊曲面造型,工程师借助这些基础功能需通过繁琐的操作,花费大量时间才能绘制出异形凸缘。对此,中望3D2020提供的“轮廓凸缘”功能,支持工程师直接编辑凸缘的草图形状,以实现任意形状的凸缘创建,从而让设计变得更加自由和便捷。
在中望3D2020中,轮廓凸缘功能的使用非常的便捷。工程师可利用软件钣金模块中的“草图”和“拉伸平板”两个功能快速建立一个钣金件,然后调用“轮廓凸缘”功能,只需在选取所要创建凸缘的对应线性边后点选编辑轮廓,即可进入到轮廓的草图编辑界面。
图:调用“轮廓凸缘”功能
中望3D2020默认的凸缘形状是长方形,工程师可根据实际情况对轮廓进行任意的修改 。值得一提的是,“轮廓凸缘”的草图轮廓可以短于或超过所选边的边界,从而最大程度满足工程师不同的设计场景与制图需求。
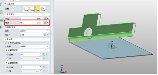
除此之外,轮廓凸缘功能还具备了其他人性化的特点。如工程师绘制完草图轮廓后,发现需做凸缘的边线选取错误,则可直接切换不同的线性边,草图轮廓将会直接基于新的边自动更新。针对其他的参数,中望3D2020支持工程师通过左侧属性栏中不同属性进行修改。需要注意,“轮廓凸缘”中的折弯属性角度支持0度到90度。通过对软件提供的属性进行修改,工程师可实现参数化设计,快速绘制出所需要的钣金形状。

图:折弯角度90度的效果

图:折弯角度为0度的效果
小结:中望3D2020的“轮廓凸缘”功能为工程师提供了更便捷高效的设计方式,同时提供有大量的可参属性,可以大幅度减少工程师建模的工作量,降低建模的难度,使建模变得更加轻松自由,得心应手,从而帮助提高制图效率和质量。
免责声明:
1;所有标注为智造资料网zl.fbzzw.cn的内容均为本站所有,版权均属本站所有,若您需要引用、转载,必须注明来源及原文链接即可,如涉及大面积转载,请来信告知,获取《授权协议》。
2;本网站图片,文字之类版权申明,因为网站可以由注册用户自行上传图片或文字,本网站无法鉴别所上传图片或文字的知识版权,如果侵犯,请及时通知我们,本网站将在第一时间及时删除,相关侵权责任均由相应上传用户自行承担。
[complaint:内容投诉]
智造资料网打造智能制造3D图纸下载,在线视频,软件下载,在线问答综合平台 » 使用中望3D2020轮廓凸缘功让建模设计更自由更高效
1;所有标注为智造资料网zl.fbzzw.cn的内容均为本站所有,版权均属本站所有,若您需要引用、转载,必须注明来源及原文链接即可,如涉及大面积转载,请来信告知,获取《授权协议》。
2;本网站图片,文字之类版权申明,因为网站可以由注册用户自行上传图片或文字,本网站无法鉴别所上传图片或文字的知识版权,如果侵犯,请及时通知我们,本网站将在第一时间及时删除,相关侵权责任均由相应上传用户自行承担。
[complaint:内容投诉]
智造资料网打造智能制造3D图纸下载,在线视频,软件下载,在线问答综合平台 » 使用中望3D2020轮廓凸缘功让建模设计更自由更高效

