CNC电脑锣操作:麻花钻刃磨知识详解

1.麻花钻的组成

标准高速钢麻花钻由工作部分、颈部及柄部三部分组成。

1) 工作部分

分切削部分和导向部分。两个前刀面、两个后刀面、

两个副后刀面、两个主刃、两个副刃、一个横刃。钻芯直径朝柄部方向递増。

2) 柄部

夹持部分,有直柄和锥柄(扁尾).

3) 颈部

用于磨柄部时砂轮的退刀。

CNC电脑锣操作:麻花钻刃磨知识详解,第1张

CNC电脑锣操作:麻花钻刃磨知识详解,第2张

2.麻花钻的结构参数

CNC电脑锣操作:麻花钻刃磨知识详解,第3张

3.麻花钻的几何会致

1)麻花钻的基面与切削平面

CNC电脑锣操作:麻花钻刃磨知识详解,第4张

CNC电脑锣操作:麻花钻刃磨知识详解,第5张

CNC电脑锣操作:麻花钻刃磨知识详解,第6张

CNC电脑锣操作:麻花钻刃磨知识详解,第7张

CNC电脑锣操作:麻花钻刃磨知识详解,第8张

CNC电脑锣操作:麻花钻刃磨知识详解,第9张

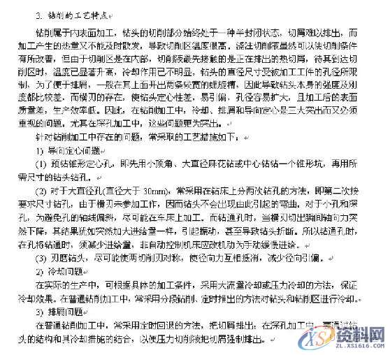
4.钻削原理

CNC电脑锣操作:麻花钻刃磨知识详解,第10张

CNC电脑锣操作:麻花钻刃磨知识详解,第11张

钻削力在各切削刃的大约分配比例,如下表所示。可见在钻一般材料时,轴

向力主要来自横刃,而扭矩主要由主刃产生。但需要注意的是,当钻削某些弹性模量砲小的材料(如钛合金)时,由于弹性恢复大,使得孔壁与钻头刃带的摩擦力矩增加,可约占总力矩的64%。不想从事底层工作,想摆脱现状,想学习UG编程,可以找点冠教育的老师学习CNC数控技术。

CNC电脑锣操作:麻花钻刃磨知识详解,第12张

CNC电脑锣操作:麻花钻刃磨知识详解,第13张

CNC电脑锣操作:麻花钻刃磨知识详解,第14张

CNC电脑锣操作:麻花钻刃磨知识详解,第15张

CNC电脑锣操作:麻花钻刃磨知识详解,第16张

CNC电脑锣操作:麻花钻刃磨知识详解,第17张

CNC电脑锣操作:麻花钻刃磨知识详解,第18张

KN95口罩耳带机现货、N95切片加内置鼻梁一体高速打片机、N95口罩机整套现货,厂家直销没有中间商,合作生产、出租都可,零风险大收益,联系电话:13018639977

CNC数控编程培训、塑胶模具设计培训,冲压模具设计培训,精雕、ZBrush圆雕培训、Solidworks产品设计培训、pro/E产品设计培训,潇洒职业培训学校线下、线上网络学习方式,随到随学,上班学习两不误,欢迎免费试学!

联系电话:13018639977(微信同号)QQ:2033825601

学习地址:东莞市横沥镇新城工业区兴业路121号-潇洒职业培训学校
免责声明:
1;所有标注为智造资料网zl.fbzzw.cn的内容均为本站所有,版权均属本站所有,若您需要引用、转载,必须注明来源及原文链接即可,如涉及大面积转载,请来信告知,获取《授权协议》。
2;本网站图片,文字之类版权申明,因为网站可以由注册用户自行上传图片或文字,本网站无法鉴别所上传图片或文字的知识版权,如果侵犯,请及时通知我们,本网站将在第一时间及时删除,相关侵权责任均由相应上传用户自行承担。
[complaint:内容投诉]
智造资料网打造智能制造3D图纸下载,在线视频,软件下载,在线问答综合平台 » CNC电脑锣操作:麻花钻刃磨知识详解