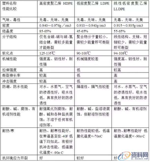
LDPE无毒、无味、无臭,密度为0.910~0.940g/cm3,它是在100~300MPa的高压下,用氧或者有机过氧化物为催化剂聚合而成,也叫高压聚乙烯。
优点:
低密度聚乙烯在聚乙烯树脂中是质量最轻的品种。与高密度聚乙烯相比,其结晶度(55%~65%)和软化点(90~100℃)较低;有良好的柔软性、延伸性、透明性、耐寒性和加工性;其化学稳定性较好,可耐酸、碱和盐类水溶液;有良好的电绝缘性和透气性;吸水性低;易燃烧。性质较柔软,具有良好的延伸性、电绝缘性、化学稳定性、加工性能和耐低温性(可耐-70℃)。
缺点:
不足之处是其机械强度、隔湿性、隔气性和耐溶剂性较差。分子结构不够规整,结晶度(55%-65%)低,结晶熔点(108-126℃)也较低。其力学强度低于高密度聚乙烯,防渗系数、耐热性和抗日光老化性差,在日光或高温下易老化分解而变色,导致性能下降,所以低密度聚乙烯在制成塑料卷材时添加了抗氧化剂和紫外线吸收剂来改善其不足之处。
而LDPE也拥有很好的耐酸、碱、盐溶液的特性,并且具有良好的延伸性、电绝缘性、化学稳定性、加工性能和耐低温性,所以在农业、蓄水养殖、包装,特别是低温包装和电缆材料上应用较为广泛。
LDPE是PE家族中早问世的品种,具有质轻、透明性好、耐寒、柔韧、高频绝缘性优异、易于成型加工等优良性能,是当今塑料材料中应用广泛的品种之一。各种牌号的LDPE 均可满足大多数热塑性塑料的成型加工要求,可进行吹塑薄膜、挤出涂覆、电线电缆的包覆、注塑和中空成型等。
主要用途:
薄膜产品,还用于注塑制品、医疗用品、药品和食品的包装材料,吹塑中空成型制品等!



我们是知识搬运工,我们是技术传播者!
东莞潇洒职业培训学校开设课程有:CNC数控编程、塑胶模具设计,压铸模具设计、冲压模具设计, Solidworks/pro/E产品设计、AutoformR7工艺分析,非标自动化设计、PLC编程、文职、电商、平面设计、新媒体等培训课程,潇洒职业培训学校线下、线上、随到随学等学习方式,上班学习两不误,欢迎预约免费试学!
联系电话:18029183455(微信同号)QQ:2799669782
线上免费试学: xsmj.ke.qq.com
免责声明:
1;所有标注为智造资料网zl.fbzzw.cn的内容均为本站所有,版权均属本站所有,若您需要引用、转载,必须注明来源及原文链接即可,如涉及大面积转载,请来信告知,获取《授权协议》。
2;本网站图片,文字之类版权申明,因为网站可以由注册用户自行上传图片或文字,本网站无法鉴别所上传图片或文字的知识版权,如果侵犯,请及时通知我们,本网站将在第一时间及时删除,相关侵权责任均由相应上传用户自行承担。
[complaint:内容投诉]
智造资料网打造智能制造3D图纸下载,在线视频,软件下载,在线问答综合平台 » 低密度聚乙烯:LDPE 的基本特性
1;所有标注为智造资料网zl.fbzzw.cn的内容均为本站所有,版权均属本站所有,若您需要引用、转载,必须注明来源及原文链接即可,如涉及大面积转载,请来信告知,获取《授权协议》。
2;本网站图片,文字之类版权申明,因为网站可以由注册用户自行上传图片或文字,本网站无法鉴别所上传图片或文字的知识版权,如果侵犯,请及时通知我们,本网站将在第一时间及时删除,相关侵权责任均由相应上传用户自行承担。
[complaint:内容投诉]
智造资料网打造智能制造3D图纸下载,在线视频,软件下载,在线问答综合平台 » 低密度聚乙烯:LDPE 的基本特性

