这里为大家介绍利用3ds Max制作檀香扇的建模过程,教程包括创建扇页的形状、挤压、阵列,以及扇铆的制作,希望能给初学者带来帮助。
效果图如下:

1、模型分板:这扇子的扇片都是相同的,那关键就是第一个扇片的制作。我需要先做好第一个扇片,再通过阵列复制完成其他扇片。
首先,创建一个矩形,再将矩形塌陷成可编辑的样条线,做调整。如图所示:

2、再绘制一个星形和一个椭圆,调整好位置。并将星形和椭圆与矩形通过【Attach】结合在一起。

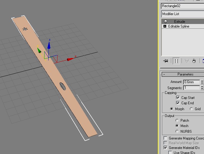
3、对编辑好的模型,做挤压【Extrude】。

4、调整模形的坐标轴位置,

5、做阵列复制,如图:

6:完成阵列后,效果如图:

7:从阵列复制后的图中,我们发现椭圆没有显示出来,所以这里需要调整椭圆的位置。

8:扇铆的制作。创建一个球体:

9:模型的创建完成后,设置材质与灯光。即可完成。

免责声明:
1;所有标注为智造资料网zl.fbzzw.cn的内容均为本站所有,版权均属本站所有,若您需要引用、转载,必须注明来源及原文链接即可,如涉及大面积转载,请来信告知,获取《授权协议》。
2;本网站图片,文字之类版权申明,因为网站可以由注册用户自行上传图片或文字,本网站无法鉴别所上传图片或文字的知识版权,如果侵犯,请及时通知我们,本网站将在第一时间及时删除,相关侵权责任均由相应上传用户自行承担。
[complaint:内容投诉]
智造资料网打造智能制造3D图纸下载,在线视频,软件下载,在线问答综合平台 » 3ds Max制作檀香扇(图文教程)
1;所有标注为智造资料网zl.fbzzw.cn的内容均为本站所有,版权均属本站所有,若您需要引用、转载,必须注明来源及原文链接即可,如涉及大面积转载,请来信告知,获取《授权协议》。
2;本网站图片,文字之类版权申明,因为网站可以由注册用户自行上传图片或文字,本网站无法鉴别所上传图片或文字的知识版权,如果侵犯,请及时通知我们,本网站将在第一时间及时删除,相关侵权责任均由相应上传用户自行承担。
[complaint:内容投诉]
智造资料网打造智能制造3D图纸下载,在线视频,软件下载,在线问答综合平台 » 3ds Max制作檀香扇(图文教程)

