这次和大家分享“欧式椅子”的建模过程,效果图如下:

确定题材后,首先进行的准备工作是从网上找些你建模需要的图片,这个建模只有一个类似正视图的图片。打开3ds Max在左视图或者前视图(ALT+B)添加你选择的图片,这里要注意匹配位图,和锁定缩放和平移。



创建一个片面,宽度、长度根据图片的大小,然后转化为可编辑多边形,选择边按住SHIFT按照图片形状拖出形状,尽量做到用最少的分段做出造型。




选择所有的纵向边线连接两条线,位置如图片位置。

选择内部的面分离出来。

选择分离出来的外部的面,按照图片拉出造型。注意线的布局,尽量做到四边形,然后挤出个高度。

选择内部分离的面连接一条线,然后选择所有的面进行倒角剖面。



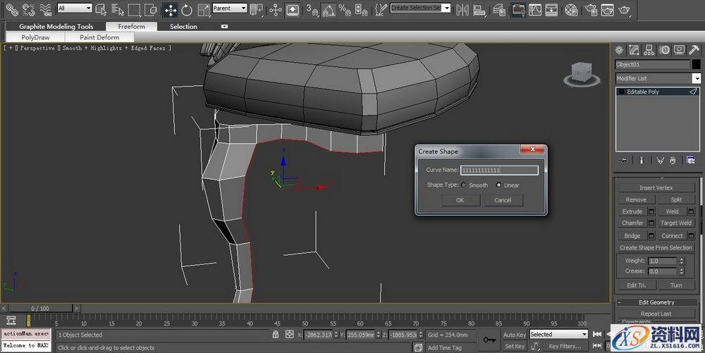
接下来做靠背的软包位置,同样是创建个片面(注意合理的分段)。转化为可编辑多边形,按照图片的位置拉伸,尽量做到模型贴合。选择所有的面运用一下插入命令插入一圈面,然后倒角剖面。




创建片面,移动位置做出上部雕花的大概位置,用剪切命令勾勒出雕花的外形,把不需要的面删除。然后用剪切命令分段连接出来,尽量做成四边形。




选择单独的面,倒角坡面挤出高度做出造型。



选择轮廓线,给个镜像命令复制出一个,然后把不需要的部分删除掉。

同样创建个片面,方法和顶部的雕花方法一样,选择相应的面插入命令,这部分雕花需要做到有层次,需要把一侧的点焊接到下部去。





再选择内部的雕花,给个基础命令,也是分形状焊接点。


选择如图的部分倒角剖面,然后右键NURMS圆滑命令。


用倒角剖面、插入、挤出等命令做出剩余的雕花。






靠背部分建模完成。

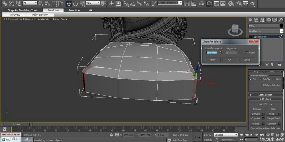
创建椅子坐垫部分。创建一个BOX,转化为可编辑多边形,选择上部分的面倒角剖面。选择四个角的线用切角命令做出一个小边。



在坐垫的底部靠边缘处连接一条线,选择这条线把线进行挤出命令,再选择坐垫的底部同样运用插入命令。


选择插入的面,先复制出一个面,把面进行挤出。


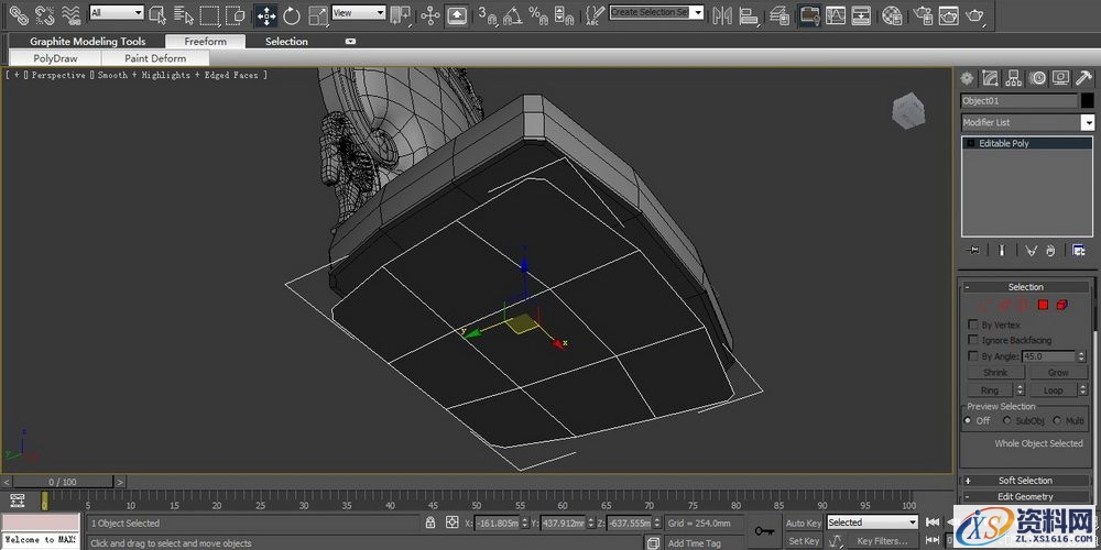
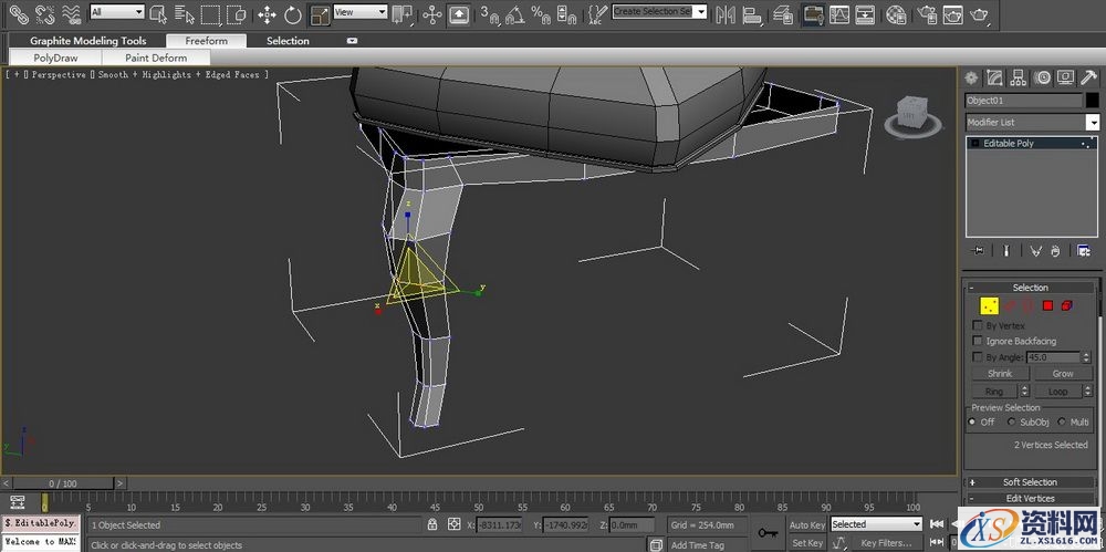
连接四角的面预留出凳子腿的部分,选择面挤出命令,并利用面缩放命令调整大小。




选择相应的面连接两条线,按图片拉出造型,把底部的面删除。


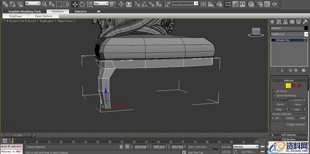
选择凳子腿旋转45度方便造型,按SHIFT把凳子腿拖拉旋转做出造型,选择配面的线切角。


选择凳子腿边缘的线,利用所用图形创建二维线,这里面板要选择线性,如下图所示。

把选择出来的线性给个可渲染命令,凳子脚位置需要手动旋转做出螺纹造型。然后用同样的命令做出另一侧的造型线。




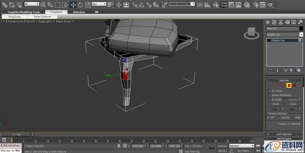
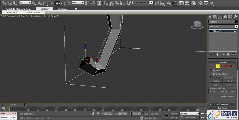
选择凳子腿上部,连接一条线,对线进行向内的挤出。


然后选择如下图所示的线,分离出二位线性。


选择后部分的凳子腿,运用挤出命令做出造型。连接两条线,运用对称命令做出另一半,给圆滑命令。




选择一侧的凳子腿按照照片的位置在3ds Max里用剪切命令画出雕花的位置,注意点的连接。选择相应的面倒角剖面。






选择中心位置的面,移动点做出半圆的造型,尽量控制点之间的距离,这样以后圆滑出来的模型更顺滑。配合倒角、挤出命令,最后模型分材质成组,给圆滑命令。




最终渲染完的模型如下。

总结:模型要尽量符合人体工程学,尤其是在只有图片的情况下。然后模型的紧密贴合程度要精确,不要出现漏缝情况。因为我们要给圆滑命令,所以模型要尽量做到四边形构成。模型要从整体来做,要尽可能地还原实物的结构。
1;所有标注为智造资料网zl.fbzzw.cn的内容均为本站所有,版权均属本站所有,若您需要引用、转载,必须注明来源及原文链接即可,如涉及大面积转载,请来信告知,获取《授权协议》。
2;本网站图片,文字之类版权申明,因为网站可以由注册用户自行上传图片或文字,本网站无法鉴别所上传图片或文字的知识版权,如果侵犯,请及时通知我们,本网站将在第一时间及时删除,相关侵权责任均由相应上传用户自行承担。
[complaint:内容投诉]
智造资料网打造智能制造3D图纸下载,在线视频,软件下载,在线问答综合平台 » 3DMAX建立欧式椅子模型(图文教程)

